设为首页
|
加入收藏
吉林市中心医院竭诚为您服务!
首 页
医院概况
OVERVIEW
医院简介
机构设置
历史沿革
医院荣誉
规章制度
新闻中心
NEWS
通知公告
预决算公开
学术科研
ACADEMIC RESEARCH
科研成果
重点专科
人才培养
教育培训
国家药物临床试验机构
住培专栏
党建工作
PARTY BUILDING WORK
党委简介
文化建设
基层组织
团委工作
组织建设
纪检监察
精神文明
工会工作
老干部工作
实干担当典型
扫黑除恶·吉林亮剑
文化建设
CULTURAL CONSTRUCTION
核心文化
医院风采
天使艺术团
文体活动
志愿者服务
中心映像
廉洁文化
专家团队
EXPERT STYLE
内科系
外科系
医技
返聘专家
科室介绍
内科系
外科系
医技
医院专题
院庆专题
迎院庆 谱华章 创新业 展风采
青工委成立专题
惠民十四项
慢性疾病 防重于治
下基层
新网站改版专题
大讨论
DRGs专题
廉洁文化进医院
改善医疗服务行动计划
开好党代会
放飞梦想 扬帆起航
讲正气树新风 颂典型展风貌
风雨同舟 我们在一起
“专病门诊” 让诊疗更精准
干部作风大整顿
搜 索
您现在的位置:
首页
>
新闻中心
>
通知公告
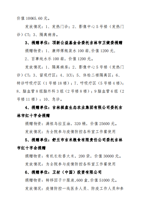
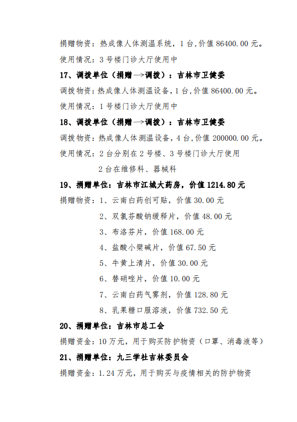
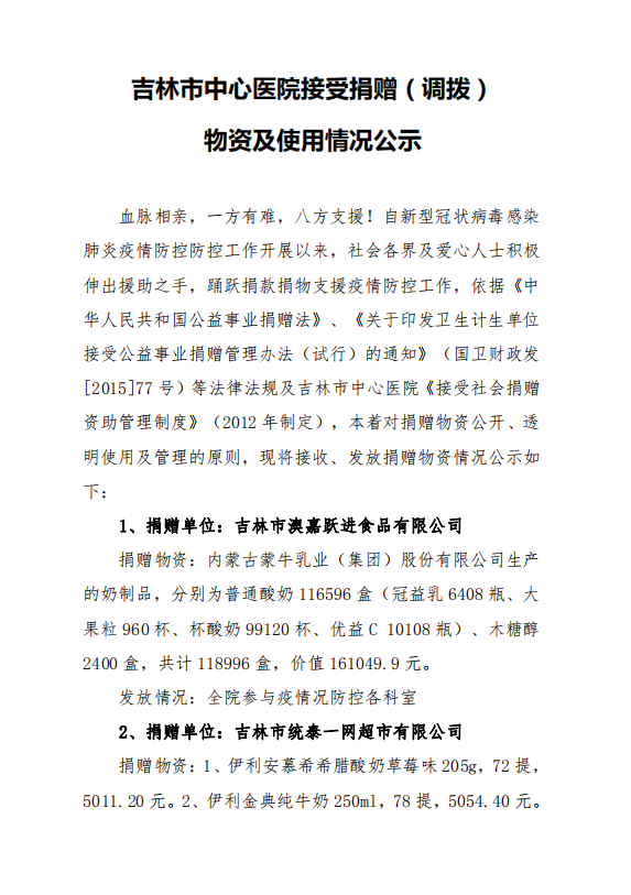
吉林市中心医院接受捐赠(调拨)物资及使用情况公示
文章来源:
作者:
发布时间:2020年08月14日
点击数:277
次
字号:
小
大
感动
同情
无聊
愤怒
搞笑
难过
高兴
路过
更多
[打印文章]
[添加收藏]
上一篇:
吉林市中心医院关于设备采购论证的公告
[ 08-13 ]
下一篇:
吉林市中心医院关于工程采购论证的公告
[ 08-14 ]